
SANDY LAWRENCE
Life is great when strategy and creativity align and solve problems for the greater good
ACTIONALY WANTS TO
CREATE A BETTER EXPERIENCE FOR THE PARENT SCHOOL CONNECTION
THE GOAL
Add a parent feature to the existing school app to help streamline the daily communication experience

Actionaly
It is a centralized dashboard for school communications that relays information from district to schools and streamlines simple tasks for parents
​​​
Challenge
Introduce a new product targeted towards parents for school communication using Enhanced AI features. The app previously had only one way info from district for simples form tasks.
Design - The client did not want to create additional design elements for the app, so we used their current color palette and updated some of the icons.
​​​
My Role
Research Analysis
User questions and observation
Sketch and create Userflows
Design Wireframes
Prototyping
Observe User Testing
Visual Design
​
Project
4 team members
​
Duration
5 months
​
%20-%20iPhone_edited.png)
How might we:
​​
-
Effectively engage parents so they are motivated to use the app regularly for essential tasks?
​​​
-
Incorporate AI thoughtfully and transparently, so there is a balance thus easing privacy concerns and building trust with parents?
​​
-
Encourage seamless completion of forms by leveraging AI assistance in a way that feels helpful, not overwhelming?

Research and Discovery
In my background as an active school parents, my asumptions were challenged where I hypothesized that parents might want to use AI more, but instead they were actually more skeptical.
We interviewed 8 parents to learn what their experiences were with the apps they used for their children enrolled at school
​
We analyzed the data and put them into categories to discover common pain points
​
Gathered information on competitors and discovered unique value those apps added for parents in various sectors​​​​​​​​
Comparitive Analysis
We analyzed the data and put them into categories to discover common pain points
​
Gathered information on competitors and discovered unique value those apps added for parents in various sectors​​​​​​​​
​
Methods of research
In order to acheive the goal of integrating a new product geared towards parents, we used these resources:
-
Client Interviews
-
Competitor Analysis
-
Eye Tracking
-
User Interviews
-
Stakeholder historical data
Parents share concerns about school apps and also possible use with AI present


“It’s hard to remember all the passwords of all the different programs and keep track of them. Especially when they can only be reset by the administrator.” - Parent B
“I want to go to this one place, ask
my question and either be given that information or directed to the right source. So I think, yeah, simplifying, simplifying the noise.” - Parent C
"I'm open to the use of Al in school communication systems, particularly for automating my daily tasks and simplifying the influx of info and making it digestable
- Parent E
“If I use Al, I wonder if the relationships between the teacher and parents may suffer. We already lack interpersonal skills, and now that they are going touse Al, I don’t want it.”
- Parent D
“I like something that automatically populates at the task list on my phone, so that I don't have to be like, lying in bed at 12 o'clock at night suddenly realizing I've forgotten something and feeling disappointed” - Parent A

Parents are juggling so many things, and want to stay engaged with their kids. It's important that the app is easy to use.
The personas reflect the biggest concerns
Emma - The Multitasking Mama with a Sweet Side​
​
Stats: Recently divorced, mother of two – a confident high schooler and an imaginative middle schooler
Occupation: Proud owner of “Sweet Haven Bakery,” a cozy neighborhood spot known for its cinnamon rolls and warmth
Income: $77k/year​
Tech level: low to medium​
Schedule: 6-7 hour days starting at 11am. Flexible evenings and sometimes participates in PTA events
​Location: Suburban life suits her – it’s close-knit, family-centered, and just the right pace
Apps: Uses 2 different school apps
Thoughts on AI: Emma’s not anti-tech, but she’s cautious. She's seen the headlines and doesn’t love the idea of AI poking around her family's data. She trusts her own research over an algorithm and would prefer fewer apps, not more. “Simple and safe” is her motto.
​Goals: To be able to eat dinner with her family and get to school notifications in timely matter. Keep up with school updates without needing a treasure map.
​
Pain points
-
School traffic chaos: She’s often answering school messages while stuck in a jam.
-
App overload: One kid’s app keeps freezing, and the other is just plain confusing.
-
Notification fatigue: Between the school, PTA, teachers, and sports teams, her phone feels like a pinball machine.
-
Disjointed systems: Different platforms, different logins, different problems.
What she would love
-
A unified platform that gives her just the right updates
-
If AI can suggest teacher curated social emotional resources for visual learner child that would be great
-
Feeling empowered – not overwhelmed – as a mom navigating school life solo


Khadija The Powerhouse Parent with a Heart of Gold
​
Stats: Married, 3 kids (One is in high school, Two in elementary school)
Occupation: Respected doctor balancing critical care and kitchen table chats
Income: $226k/year​
Tech level: Confident with apps and gadgets — if it saves time, she’s already downloaded it​
Schedule: Khadija’s days start early — scrubs on by 7am and she’s often in back-to-back 12-hour shifts. Her husband balances the schedule because time is precious and tightly scheduled, but her kids are her top priority​
Apps: Uses 3 different school apps
Thoughts on AI: She’s optimistic. AI excites her — especially when it helps automate the small stuff so she can focus on the big picture. She sees AI as a tool that could bring her closer to her kids' academic lives, not further from them.
​Goals:
-
Make sure her children — especially her child with special needs — are well-supported, both emotionally and academically.
-
Find programs that challenge, enrich, and inspire each kid based on their unique strengths.
-
Streamline everything so she’s not juggling multiple logins and message threads at the end of a 14-hour day.
​
Pain points
-
Time-starved: School meetings? Events? She wants to be there — but her career makes that difficult.
-
Disjointed platforms: Three apps, three kids, too much friction.
-
Notification chaos: What’s real-time? What’s not? She doesn’t have time to dig for answers.
What she would love
-
AI that offers tailored resources for her special needs child — not generic advice.
-
An app that syncs effortlessly with her packed calendar and gives meaningful, timely alerts.
-
A simple way to stay in the loop with what’s happening in each child’s classroom, without the stress.
​
​
Key Take Aways
-
Parents with multiple kids want to have their various schools apps in place​
-
Parents are overwhelmed with having so many notifications from schools​
-
Most were open to using AI assistant but their were privacy concerns​
-
They would love to be able to sync school info with personal calendar to have things in one place
​
​​​​​​​​
Parents want an app to tap into all of these options


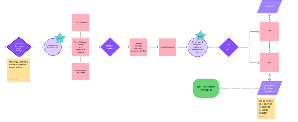
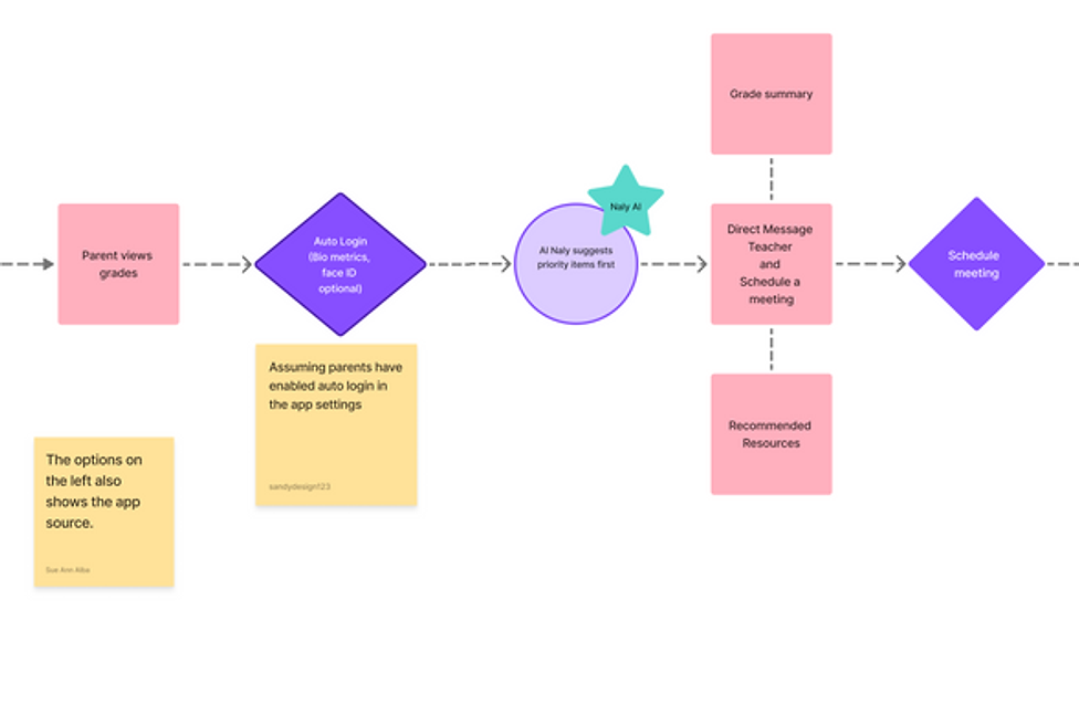
User flow for dashboard task with AI suggestions
.png)
Continued
.png)
Low fidelity sketches show how parents can use the dashboard for notifications, direct communication and search topics with help of AI assistant

For mid fidelity usability testing we used Maze where we could view the parents as they used the app. We had some interesting findings that reflected confusion while using. We pivoted based on feedback
Iteration 1
​Notifications represented by square icons - This seemed like a logical option to easily see notifications, but tested users were confused about what the numbers meant and if they were all priority.
Priority alert section placement confusing - Confused about the location of the Priority alert. Some felt it wasn't prominent enough. The words "read assist had same weight as details, so it was confusing.
Apps button on the bottom - The app used up too much space that could be better for other priority notifications


.png)
Mid fidelity revisions were updated based on feedback. We went back to revamp the dashboard and add features that were more familiar to parents
Iteration 2
The notification alert card was moved to the top - Users thought it was a banner, but not necessarily a notification
AI needed to be more present on dashboard - Pop up bubble added to appear after the first 5 seconds
Need to prioritize school to parent news - A newsletter link was added to the middle of the dashboard
​Parents need event calendar - A list of calendar items color coded by child was added to bottom center for easy tap to drop down of events



_edited.png)


I updated the dashboard that addressed concerns about visual notification cards not looking like part of the group. Symbol alert was added in a color so alert was not overwhelming to parents
Round 3
We removed the color banner - We used the alert and symbols to indicate priority instead. Parents felt that this improvement was bold not overbearing
Parent info on dashboard - We added calendar at a glance and newsletter with daily feed option. Parents felt this was more useful for their daily needs
Apps all in one place - This is to get to button on page was better option to add for multiple schools

What we learned
Users tried the updated iteration of the app and the outcome was a more positive experience. They were not all from the original user group but did fit the same general criteria of app users. We took out the color where we tried to make the notification a priority and left them all the cards the same. The feedback
​
The client originally wanted AI integrated in everything, but realized during higher fidelity, and from user feedback that the AI was too prominent and that it needed to be way more subtle. The dashboard was connected to a series of other tasks that I also did from the original user flow, and so the AI tasks will be scaled back a bit in order to create a balance that parents don't feel is instrusive.
​
​
More details about testing
Users tried tasks on mid fidelity grayscle version of app and engaged in the tasks below. Suggested actions also shown.
​
Here is a summary of feedback
Login
-
Positive: Most users found the process intuitive.
-
Issue: Some confusion between login and registration.
-
Action: Remove Google login/registration options.
​​
Dashboard
-
Issues: Overwhelming layout, unclear labels, confusing icon badges, and unexplained logos.
-
Actions:
-
Standardize notification icons
-
Use simple, direct labels
-
Remove non-essential number badges and bottom-page apps
-
Add priority alert at top
-
App Integration
-
Positive: Easy to use add in with plus sign
-
Issues: Lack of automation, visibility of active integrations, unclear link destinations.
-
Action: Naly explains process, data flow, and link destinations clearly.
​​
Meeting Setup
-
Issues: Users expected smarter scheduling and found navigation unintuitive.
-
Actions:
-
Add priority alert with direct access
-
Show date before time
-
Auto-suggest meeting times based on availability
-
Grades
-
Issues: Lack of context and clarity; copy too long.
-
Actions:
-
Simplify copy
-
Add button to messaging from grade summary
-
Remove AI snapshot
-
Update dropdown icon
-
Highlight teacher suggestions and internal resources
-
Messaging
-
Issues: Confusion about Naly's role and message origin; limited/unsuitable suggestions.
-
Actions:
-
Limit suggestions until better sequencing
-
Auto-generate multiple responses
-
Visually differentiate between teacher and Naly messages
-
Naly AI
-
Issues: Unclear purpose and benefits.
-
Action: Refer to as “Naly AI Assistant” and improve communication around its function.
​
​
Methods of research
In order to acheive the goal of integrating a new product geared towards parents, we used this resources
-
Client Interviews
-
Competitor Analysis
-
Eye Tracking
-
User Interviews
-
Stakeholder historical data

Parents want to trust the source of the AI
75% of parents interviewed are familiar with AI tools, including ChatGPT, Lovable, Google AI among others and use at least 2x per month.
100% of Parents prefer AI to be optional, giving them the ability to enable or disable it within the school communication tool.
90% -Parents trust AI to be integrated in the school communication tool if it’s from a reliable source from school.
School communication insights📧 Communication challenges
• Parents find the volume of messages overwhelming and often ignore routine communications due to inefficiencies.
• Switching between multiple tools for different tasks leads to confusion and inefficiency.
• Difficulty in finding essential information like schedules and calendars.
• Desire for a single platform with direct messaging and event reminders.🤖 Attitudes towards AI
• Parents are open to AI for automating tasks and simplifying information digestion.
• Concerns about data privacy and potential errors with AI implementation.
• Preference for AI assistance with tedious tasks but worry about overreliance on AI for critical thinking.📱 Platform preferences
• Advocacy for a centralized platform for parental engagement with simplified and condensed information.
• Desire for a platform that enables meaningful interactions and not just information dissemination.• Preference for a mix of personal interactions and AI assistance in educational content delivery.Heads up: AI outputs can be misleading, or even flat-out wrong.
Update based on Kona analysis
What are Users emotional response to some features
Must-have features that customers expect a product or service to have. If these features are there, the customer is likely to be neutral about them. Having these features won’t likely add more satisfaction.
-
Notifications
-
Grade updates
-
Teacher messaging
​​
Performance features - Desired features that customers want to have to add to their enjoyment of the product or feature
-
App Integrated in the app
-
Naly AI enhanced teacher messaging
-
Calendar syncing to personal calendar
-
Priority alert with single button straight to message
​​
Attractive features - Bonus feature that are not missed if not there.
-
Simplified dashboard with filter for hierarchy priority
-
AI curated suggestions from teacher
-
AI giving more answer options in messaging feature
-
Naly being personalized to recognize positive milestones of students
​​
Indifferent features - Are features that customers think are neither good nor bad. They can be unimportant features to the customer, e.g. The font-face type used on a product’s logo
-
Naly icon logo
-
homepage login look
​​
Reverse features are features that can cause dissatisfaction and can be considered undesired features by some people, e.g.
-
Numbers on the notifications on top half of dashboard
-
Apps on home dashboard
picked icons at top because....
picked icons at top because....
​
You just got a really important insight, design staff will want to see all the details of your designs and sketches, don’t skim past them
How might we effectively engage parents
want to look at measures how frequently parents engage with messages, updates and To-Dos in the Actionaly platform.
Why It Matters: Ensures that parents are actively using the system to complete tasks and stay informed about their child’s education.
Parents are often overwhelmed with tasks to complete and forms to fill out. How can we make it easier to find and compelte forms with help of Ai
.
Why It Matters: Reflects the efficiency and effectiveness of the AI-powered task management system.




User task flow
Goal: Show push notification with priority alerts gathered by AI
Continued flow
.png)

.png)

